2021年中国提出,将力争在2030年前实现碳达峰、2060年前实现碳中和。而装配式建筑作为一种新型建造方式,可以推动传统建筑业从分散、落后的手工业生产方式,跨越到以现代技术为基础的社会化大工业生产方式,有利于实现“提高质量、提高效率、减少人工、节能减排”的“两提两减”目标,从而提高劳动生产率,改善作业环境,降低劳动力依赖,提升建筑业对实现“碳达峰、碳中和”目标的贡献度,是建筑行业转型发展的必由之路。
我国装配式建筑已经发展了近70年,从手工作业到机械化生产、从借鉴到自我创新,有过高潮也经历过低谷。20世纪50年代,我国借鉴前苏联和东欧各国的经验在国内推行装配式建筑,国内工业建设热情高涨,以混凝土结构为主的装配式建筑得到快速发展。到了80年代,由于抗震性能差,防水、隔音等问题的出现,装配式建筑发展进入低谷期。进入21世纪,在“环保趋严+劳动力紧缺”背景下,装配式建筑迎来发展新契机。2013年以来,中央及地方政府持续出台相关政策大力推广装配式建筑,加之装配式技术发展日趋成熟,形成了如装配式框架结构、装配式剪力墙结构等多种形式的建筑技术,我国装配式建筑行业迎来快速发展新阶段。

制造业转型升级大背景下,中央层面持续出台相关政策推进装配式建筑行业的发展。2016年是中国装配式建筑开局之年,当年9月国务院办公厅发布《关于大力发展装配式建筑的指导意见》中指出要多层面、多角度的发展装配式建筑行业。近几年,一系列政策的颁布,从行业规范、项目扶持、技术监督体系建设等方面加快了我国装配式建筑行业的发展。
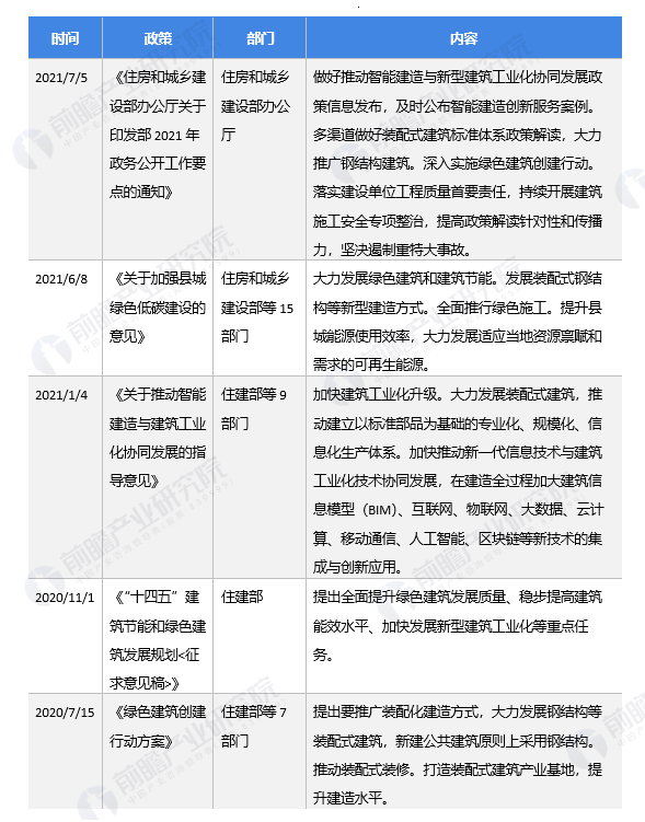
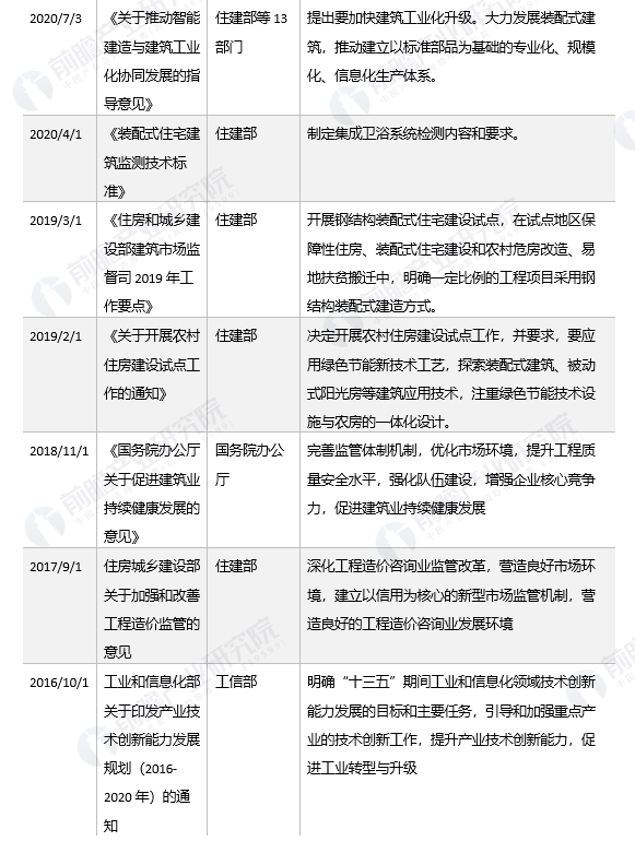
截止2021年中国装配式建筑行业重要政策汇总


行业发展现状
1、建筑面积:新开工面积及占比稳步增长
我国建筑业当前仍是一个劳动密集型、以现浇建造方式为主的传统产业,传统建造方式提供的建筑产品已不能满足人们对高品质建筑产品的美好需求。为此,我国需要大力发展装配式建筑。
随着各地积极推进装配式建筑项目落地,我国新建装配式建筑规模不断壮大。据住建部数据统计,2016-2020年我国新建装配式建筑面积逐年增长,2020年,全国31个省、自治区、直辖市和新疆生产建设兵团新开工装配式建筑共计6.3亿平方米,较2019年增长50%,占新建建筑面积的比例约为20.5%,完成了《“十三五”装配式建筑行动方案》确定的到2020年达到15%以上的工作目标。
16-20我国装配式建筑新开工建筑面积及占比情况

2、项目类型结构:PC结构建筑占比最大
从装配式建筑项目类型结构看,新开工装配式混凝土结构建筑4.3亿平方米,较2019年增长59.3%,占新开工装配式建筑的比例为68.3%;装配式钢结构建筑1.9亿平方米,较2019年增长46%,占新开工装配式建筑的比例为30.2%。其中,新开工装配式钢结构住宅1206万平方米,较2019年增长33%。装配式钢结构集成模块建筑得到快速推广,为新冠肺炎疫情防控发挥了重要作用。
2020年中国装配式建筑结构类型分布情况

3、产业基地规模:两级基地协同发展
随着政策驱动和市场内生动力的增强,装配式建筑产业基地发展迅速。根据住建部《2020年度全国装配式建筑发展通报》数据,截至2020年,全国共创建国家级装配式建筑产业基地328个,占比27%;省级产业基地908个,占比73%。
4、项目地域分布:区域进程稳步推进
根据住建部发布的《2020年度全国装配式建筑发展情况的通报》,京津冀、长三角、珠三角三大城市群为重点推进地区,常住人口超过300万的其他城市为积极推进地区,其余城市为鼓励推进地区。从2017-2019年的统计情况上来看,重点推进地区新开工装配式建筑面积分别为7511万平方米、13538万平方米、19678万平方米,占全国的比例分别为47.2%、46.8%、47.1%,装配式建筑在东部发达地区继续引领全国的发展,同时,其他一些省市也逐渐呈规模化发展局面。2020年,重点推进地区新开工装配式建筑占全国的比例为54.6%,达到34398万平方米;积极推进地区和鼓励推进地区占45.4%,达到28602万平方米,重点推进地区所占比重较2019年进一步提高。其中,上海市新开工装配式建筑占新建建筑的比例为91.7%,北京市40.2%,天津市、江苏省、浙江省、湖南省和海南省均超过30%。
行业竞争格局
1、区域竞争:湖南省位列第一
装配式建筑产能主要分布在湖南、江苏、山东、江西等地,其中湖南省的产能占比最高,且主要是PC结构产能。这主要是因为中国最大的PC构建制造商和PC设备生产商——远大住工总部位于湖南长沙,为湖南省发展装配式PC建筑提供了便利条件。根据中建部发布数据,2020年湖南省装配式混凝结构产能占比19.8%,江苏11.5%,排名第二;山东9.6%,排名第三。
钢结构方面,中国装配式钢结构产能则主要集中在长三角地区,其中江苏省的钢结构产能占比约为1/5,位居首位。
行业发展前景及趋势预测
1、国家层面:“十四五”建设继续推进
根据住建部发布的对装配式建筑行业制定了中长期发展目标,到2020年,基本形成适应建筑产业现代化的市场机制和发展环境、建筑产业现代化技术体系基本成熟;2021年——2025年,装配式建筑面积占比逐步提升至30%。2021年,作为“十四五”开局之年,国家不断出台政策推广装配式建筑,要求提升建筑过程中的装配化比率。
2021年政策回顾
中共中央国务院印发《关于完整准确全面贯彻新发展理念做好碳达峰碳中和工作的意见》明确:在城乡规划建设管理各环节全面落实绿色低碳要求。实施工程建设全过程绿色建造,健全建筑拆除管理制度,杜绝大拆大建。
中办国办印发《关于推动城乡建设绿色发展的意见》明确:大力发展装配式建筑,重点推动钢结构装配式住宅建设,不断提升构件标准化水平,推动形成完整产业链,推动智能建造和建筑工业化协同发展。
国务院关于印发2030年前碳达峰行动方案的通知明确:推广绿色低碳建材和绿色建造方式,加快推进新型建筑工业化,大力发展装配式建筑,推广钢结构住宅,推动建材循环利用,强化绿色设计和绿色施工管理。加强县城绿色低碳建设。
中办、国办印发《关于深入打好污染防治攻坚战的意见》强调:处理好减污降碳和能源安全、产业链供应链安全、粮食安全、群众正常生活的关系,落实2030年应对气候变化国家自主贡献目标,以能源、工业、城乡建设、交通运输等领域和钢铁、有色金属、建材、石化化工等行业为重点,深入开展碳达峰行动。
国务院办公厅印发要素市场化配置综合改革试点总体方案明确:支持优质科技型企业上市或挂牌融资。
国务院发布《国务院关于开展营商环境创新试点工作的意见》,决定选择北京、上海、重庆、杭州、广州、深圳6个城市为首批试点城市,开展营商环境创新试点工作。
国务院办公厅印发《关于进一步加大对中小企业纾困帮扶力度的通知》明确:进一步落实《保障中小企业款项支付条例》,制定保障中小企业款项支付投诉处理办法,加强大型企业应付账款管理,对滥用市场优势地位逾期占用、恶意拖欠中小企业账款行为,加大联合惩戒力度。
国新办《关于推动城乡建设绿色发展的意见》发布会指出:“十三五”期间,累计建成装配式建筑面积达16亿平方米,年均增长率为54%。其中,2021年新开工装配式建筑占新建建筑的比例达到了20.5%。2020年全国新开工钢结构建筑1.9亿平方米,较2019年增长46%,占新开工装配式建筑的比例为30.2%。其中,新开工的钢结构住宅约1200万平方米,较2019年增长了33%。
军委后勤保障部下发推进军队营区绿色低碳建设指导意见明确:到“十四五”末,新建建筑普遍达到基本级绿色建筑要求,具备条件营区全部实行物业社会化管理、驻城市部队绿地率不低于25%、生活垃圾回收利用率达35%以上。
住房和城乡建设部、应急管理部联合发文强调:城区常住人口300万人口以下城市严格限制新建150米以上超高层建筑,不得新建250米以上超高层建筑。城区常住人口300万以上城市严格限制新建250米以上超高层建筑,不得新建500米以上超高层建筑。实行超高层建筑决策责任终身制。
住房和城乡建设部印发绿色建造技术导则(试行)强调,绿色建造应将绿色发展理念融入工程策划、设计、施工、交付的建造全过程,充分体现绿色化、工业化、信息化、集约化和产业化的总体特征。
住房和城乡建设部正式发布《房屋建筑和市政基础设施工程危及生产安全施工工艺、设备和材料淘汰目录(第一批)》的公告。目录共淘汰22项施工工艺、设备和材料,其中,竹(木)脚手架和现场简易制作钢筋保护层垫块工艺被禁止,门式钢管支撑架被限制。
住房和城乡建设部发布关于印发危险性较大的分部分项工程专项施工方案编制指南的通知,内容包含基坑、模板支撑体系、脚手架等九类工程。
住房和城乡建设部办公厅印发《关于开展第一批城市更新试点工作的通知》明确:要因地制宜探索城市更新的工作机制、实施模式、支持政策、技术方法和管理制度,推动城市结构优化、功能完善和品质提升,形成可复制、可推广的经验做法,引导各地互学互鉴,科学有序实施城市更新行动。
国家发改委等十部门印发全国特色小镇规范健康发展导则明确:大力发展绿色建筑,推广装配式建筑、节能门窗和绿色建材,推进绿色施工。
工业和信息化部、科技部、自然资源部等三部委联合发布《“十四五”原材料工业发展规划》明确:到2025年,粗钢、水泥等重点原材料大宗产品产能只减不增。
工业和信息化部等八部门联合印发《物联网新型基础设施建设三年行动计划(2021-2023年)》明确:加快智能传感器、射频识别(RFID)、二维码、近场通信、低功耗广域网等物联网技术在建材部品生产采购运输、BIM协同设计、智慧工地、智慧运维、智慧建筑等方面的应用。利用物联网技术提升对建造质量、人员安全、绿色施工的智能管理与监管水平。
生态环境部18部门印发《“十四五”时期“无废城市”建设工作方案》明确:大力发展节能低碳建筑,全面推广绿色低碳建材,推动建筑材料循环利用。落实建设单位建筑垃圾减量化的主体责任,将建筑垃圾减量化措施费用纳入工程概算。以保障性住房、政策投资或以政府投资为主的公建项目为重点,大力发展装配式建筑,有序提高绿色建筑占新建建筑的比例。
工业和信息化部印发《“十四五”工业绿色发展规划》明确:坚持把创新作为第一驱动力,强化科技创新和制度创新,优化创新体系,激发创新活力,加快绿色低碳科技3革命,培育壮大工业绿色发展新动能。
民航局印发推动民航智能建造与建筑工业化协同发展行动方案明确:加大装配式建筑应用比例。机场航站区和工作区的建筑按不低于各地装配式建筑实施要求执行。鼓励具备实施条件的直属单位建设项目优先选用装配式方式建造。拓展飞行区装配式应用场景,鼓励在充分论证的基础上采用装配式建造方式。挖掘装配式产业体系资源,充分利用当地装配式构件智能制造生产线及信息化工厂生产机场装配式构件。
2、地方层面:上海“十四五”规划领衔全国为了促进装配式建筑的发展,各省根据本省份现状制定了“十四五”期间的装配式建筑发展目标,其中,上海市对装配式建筑的普及要求领衔全国。其他地方支持装配式建筑发展的力度也继续加大。
北京市住建委等十部门印发北京市绿色建筑创建行动实施方案(2020年-2022年)明确:稳步推进装配式混凝土结构发展,大力推广钢结构建造方式,新建公共建筑原则上采用钢结构。2022年,实现装配式建筑占新建建筑面积比例达到35%以上。
天津市住房和城乡建设委员会印发建筑业 “十四五”规划明确:合理布局装配式建筑,完善产业链建设,做好整体布局、建设产业平台、加大推广力度。
上海市印发《上海市装配式建筑“十四五”规划》明确:通过政府引导和市场调节,到2025年,完善适应上海特点的装配式建筑制度体系、技术体系、生产体系、建造体系和监管体系,使装配式建筑成为上海地区的主要建设方式。
河北省发布住房和城乡建设“十四五”规划强调:到“十四五”末,城镇新建绿色建筑占当年新建建筑比例达到 100%,新建装配式建筑占当年新建建筑比例达到 30%。
河南省十部门印发完善质量保障体系提升建筑工程品质实施意见明确:充分体现绿色发展的理念,协同推进装配式建筑与绿色建筑、超低能耗建筑;突出装配式建筑优势和特点,推行装配式内装,推广新型建造方式;开展装配式超低能耗建筑工程示范,开展钢结构装配式住宅建设试点,研究实践装配式农房建设。
辽宁省七部门印发辽宁省新型城市基础设施建设实施方案明确:到2025年底,全省装配式建筑占新建建筑面积比例达到30%。全省智能建造与建筑工业化政策体系和技术体系基本建立,建筑工业化、数字化、智能化水平显著提高,培养一批智能建造优势企业。
黑龙江省印发“十四五”城镇住房发展规划明确:提高住宅绿色建筑、装配式建筑和全装修比重;推行装配式和全装修住宅。在权限范围内,进一步研究制定并落实好装配式建筑和全装修建筑在建设、经营等环节的税费减免和财政补贴政策,充分发挥财政资金的杠杆作用。
吉林省印发《吉林省绿色建筑创建实施方案》明确:2022年,当年城镇新建建筑中绿色建筑面积占比达到70%,到2025年,当年城镇新建建筑中绿色建筑面积占比达到80%。国有资金投资(以国有资金投资为主)的体育、教育、文化、卫生等公益性建筑、保障性住房、棚户区改造及市政基础设施等项目应率先采用装配式建筑。提升装配式施工水平,大力发展全装修,推行工程总承包,确保工程质量安全。
内蒙古自治区政府印发促进新型建筑工业化绿色发展实施意见明确:到2025年,全区装配式建筑占当年新建建筑面积比例力争达到30%以上,其中,呼和浩特市、包头市主城区达到40%以上,其他盟市所在地主城区力争达到20%以上;到2030年,全区装配式建筑占当年新建建筑面积比例达到40%以上。
山东省人民政府印发山东半岛城市群发展规划明确:到2025年,累计新增绿色建筑面积5亿平方米以上,新开工装配式建筑占新建建筑比例达到40%以上。
山西省印发《山西省绿色建筑创建行动方案》明确:2022年全省当年新开工装配式建筑600万平方米,装配式建筑占新建建筑面积的比例达到21%。
安徽省印发《安徽省“十四五”装配式建筑发展规划》明确:到2025年,各设区的市培育或引进设计施工一体化企业不少于3家,培育一批集设计、生产、施工于一体的装配式建筑企业,产能达到5000万平方米,装配式建筑占到新建建筑面积的30%。
江苏省印发建筑业十四五发展规划明确:十四五期间,新开工装配式建筑占同期新开工建筑面积比达 50%,成品化住房占新建住宅 70%,装配化装修占成品住房 30%。
陕西17部门共同推动智能建造与新型建筑工业化协同发展实施意见明确:到2025年,新型建筑工业化政策体系和产业体系基本建立,装配式建筑占新建建筑的比例30%以上,城市中心城区住宅建筑实施全装修,适应新型建筑工业化的开发、设计、施工、监理和生产企业、设备、技术、人才等综合能力得到显著提升。
甘肃省人民政府办公厅印发《甘肃省新型城镇化规划(2021-2035年)》明确:推行低碳化生产生活方式。积极发展光伏、光热和风能利用等分布式能源,推行多能互补、安全清洁的城市供热供冷体系。推广绿色建材、装配式建筑和钢结构住宅,支持建设超低能耗和近零能耗建筑,建设低碳城市。
青海省17部门印发智能建造与新型建筑工业化协同发展实施意见明确:到2025年,西宁市、海东市装配式建筑占新建建筑的比例20%以上,其他各州装配式建筑占新建建筑的比例10%以上。
宁夏五部门发文明确:政府投资项目80%采用装配式建筑,2022年50%的政府投资项目实行装配式建筑进行建设,力争2023年80%的政府投资项目实行装配式建筑进行建设,且装配率不低于35%。
福建省九部门印发加快推动新型建筑工业化发展实施意见明确:到 2025年,全省实现装配式建筑占新建建筑的建筑面积比例达到35%以上。
江西省“十四五”住房城乡建设发展规划明确:到2025年,装配式建筑新开工面积占新建建筑总面积的比例达到40%。
湖北省印发长江经济带绿色发展“十四五”规划明确:大力发展装配式建筑,培育一批装配式建筑设计、施工、部品部件规模化生产企业和工程总承包企业。
湖南省发展和改革委员会印发《湖南省“十四五”新型城镇化规划》明确:加快新型建筑工业化发展,推广新型绿色建造方式,大力发展装配式建筑。提高绿色建材应用比例,加快推进绿色建材产品评价认证,推进既有建筑绿色化改造。
新疆16部门联合印发关于进一步推进自治区装配式建筑发展的若干意见明确:2025年,全区装配式建筑占新建建筑面积的比例达到30%。到2025年,全区新增5个国家级和15个自治区级装配式建筑产业基地,新建示范项目100个,形成涵盖装配式建筑设计、部品构件生产加工、施工安装、竣工验收、后期运营管理全过程的装配式建筑地方标准体系。
西藏自治区印发建筑业发展“十四五”规划明确:加快推进装配式建筑和绿色建筑发展,到 2025 年,全区城镇每年新开工装配式建筑占当年新建建筑的比例达到 30%以上。
云南省印发《云南省“十四五”建筑业发展规划》明确:到“十四五”末,城镇装配式建筑和采用装配式技术体系的建筑占新开工建筑面积比重预期达30%。
贵州省“十四五”新型建材产业发展规划明确:推进建筑节能,大力发展装配式建筑、绿色建筑,要求新型建材产业加强绿色化、智能化、高品质和高性能的新型建材产品开发与推广应用。
重庆市印发《重庆市现代建筑产业发展规划(2021~2025年)意见》明确:到2025年,装配式建筑占全市新建建筑面积达到30%。
四川省印发“十四五”建筑业发展规划明确:到2025年,全省新开工装配式建筑占新建建筑40%;在市政桥梁、13综合管廊、城市轨道交通等市政基础设施项目中积极推行装配式技术,在施工现场办公用房、施工围挡、场地硬化、临时道路等临时设施中推广使用标准化预制部品部件。
广东省建筑业“十四五”发展规划明确:到2025年,珠三角地区城市装配式建筑占新建建筑面积比例达到35%以上,常住人口超过300万的粤东西北地级市中心城区达到30%以上,其他地区达到20%以上。
广西印发新型建筑工业化发展“十四五”专项规划征求意见明确:到2025年,形成一批研发能力强、掌握核心技术、具有自主创新能力、有能力辐射东盟和华南、西部省份的新型建筑工业化领军企业,全区装配式建筑项目建筑面积占新建建筑面积的比例达到30%以上。
海南省发布绿色建筑/装配式建筑十四五规划2021-2025明确:到2025年末,装配式建筑占新建建筑比例大于80%;建成国家级装配式建筑示范城市2个;实现预制构件年产能供需平衡。
无论是“双碳”目标的提出,还是可持续发展的大环境,绿色低碳发展都是我国建筑业和房地产业必经之路,可以预期,未来10年,我国建筑工业化、装配式装修将迎来蓬勃发展黄金时期。这个过程中,房企及产业链企业要顺应时代变化,既要做大做强装配式这个产业,又要实现自身高质量增长。
如今,多地推出相应政策鼓励建筑节能,在土地供应、行业管理、税费等方面出台实质性优惠政策,引导各地保障性住房建设采用装配式建造方式;对建设、购买、运行绿色建筑或者对既有民用建筑进行绿色化改造的,出台资金支持、容积率奖励、税收优惠等激励措施……
可以预期2022年,住房和城乡建设部还将会同有关部门,进一步推动各地压实城乡建设绿色发展责任,完善相关工作机制,逐步形成城乡建设绿色发展的法规体系和政策体系,为我国实现碳达峰、碳中和目标作出积极贡献。
宁波镇海区1宗宅地以底价3.06亿元成交
2026-03-3159.22亿元 保利发展竞得上海长宁中山公园宅地 成交楼面价77697元 /㎡
2026-03-30中信资本张懿宸:今年可能是房地产市场止跌回稳的转折点
2026-03-18政府工作报告部署2026房地产政策方向: 控增量、去库存、优供给
2026-03-13两会定调· 315 护航:供应链诚信重构房地产生态,《中国房地产供应链战略诚信服务商研究报告》护航 “好房子” 落地
2026-03-13着力稳定楼市!李强总理政府工作报告用185字定调房地产 ▎2026年政府工作报告,一图速览!
2026-03-05政府工作报告:支持京津冀、长三角、粤港澳大湾区打造世界级城市群
2026-03-05