返回首页
|
链筑公众号
扫描二维码
关注链筑公众号
|
链筑云小程序
扫描二维码
加入链筑云
|
关于链筑
注册
|
登录
网站首页
关于链筑
链筑简介
专家智库
加入链筑
链筑会员
诚信供应商
招采信息
行业资讯
市场政策
土拍资讯
会员动态
标准规划
团标编制
好房子文件
装配式建筑
项目介绍
政策介绍
优秀技术
企业商库
活动回顾
高峰论坛
公开课
会长交流会
年度盛典
优企考察
云课堂
广告
链筑网
行业评测
行业测评
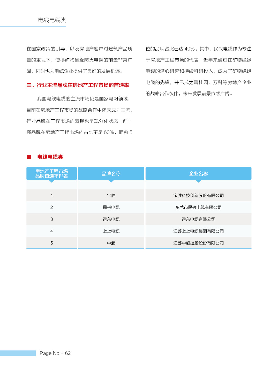
电线电缆类
2017-12-30 15:23
点击加载更多
展开全部
章节目录
总文章数
27
发布背景
○
背景及意义
○
主办方介绍
○
联合主办介绍
○
研究报告体系
报告成果
○
VRV多联机空调类
○
电梯类
○
低压电器类
○
楼宇对讲类
○
停车设备类
○
热水器类
○
净水设备类
○
新风系统类
○
防水材料类
○
门窗类
○
厨房电器类
○
橱柜类
○
陶瓷卫生洁具类
○
建筑陶瓷类
○
地板类
○
石材类
○
建筑涂料类
○
保温装饰复合板类 (保温装饰一体板)
○
照明灯具类
○
开关插座类
○
管件管材类
○
电线电缆类
○
其他类
总结致谢
——
显示本书全部文章
——
上一篇:管件管材类
下一篇:其他类
广告
链筑云平台
为供应商、开发商赋能组织效能提升的管理工具
扫描二维码
关注链筑公众号
友情链接:
中华全国工商业联合会
全联房地产商会
中国建筑金属结构协会
中国建筑业协会
亿翰智库
腾讯家居
搜狐焦点
网易房产
凤凰房产
房讯网