返回首页
|
链筑公众号
扫描二维码
关注链筑公众号
|
链筑云小程序
扫描二维码
加入链筑云
|
关于链筑
注册
|
登录
网站首页
关于链筑
链筑简介
专家智库
加入链筑
链筑会员
诚信供应商
招采信息
行业资讯
市场政策
土拍资讯
会员动态
标准规划
团标编制
好房子规划文件
装配式建筑
项目介绍
政策介绍
优秀技术
企业商库
链筑网
行业评测
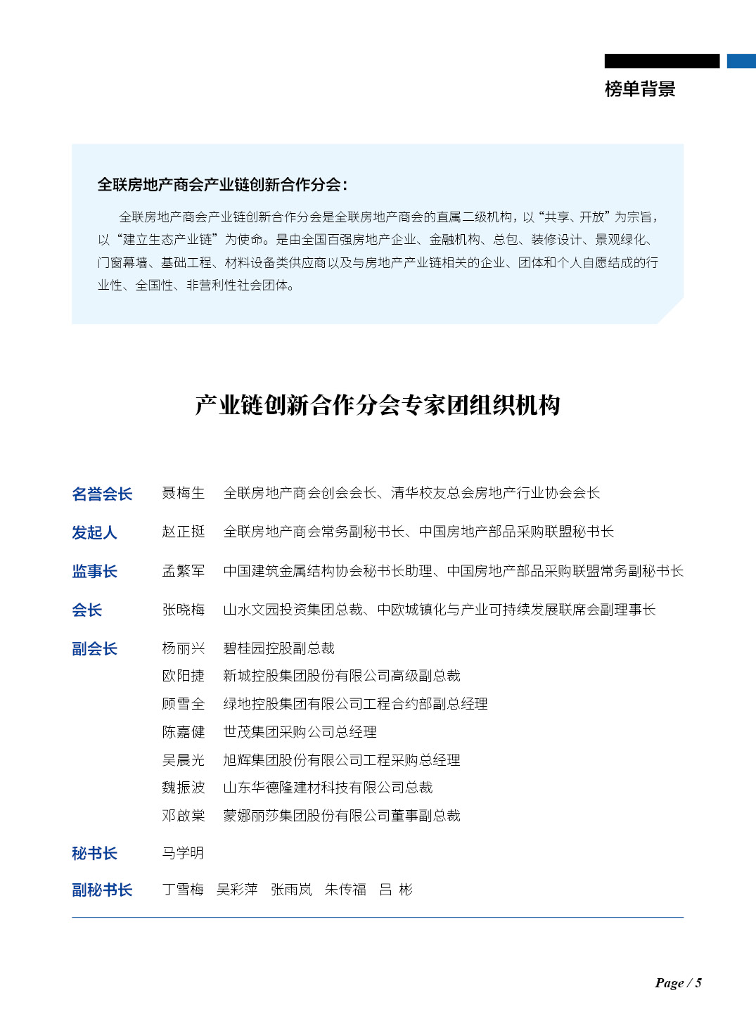
2016中国房地产产业链战略诚信供应商公益榜单市场分析手册
正文
发布背景
2016-12-30 15:26
点击加载更多
展开全部
章节目录
20
总文章数
发布背景
○
发布背景
○
联合机构
○
评审方法
报告成果
○
VRV多联机空调类
○
电梯类
○
厨房电器类
○
卫生洁具及五金类
○
低压电器类
○
开关插座类
○
建筑陶瓷类
○
石材类
○
地板类
○
楼宇对讲类
○
防水材料类
○
照明灯具类
○
橱柜类
○
热水器类
○
建筑涂料类
○
门窗类
○
其他类
总结致谢
——
显示本书全部文章
——
没有了
下一篇:联合机构
链筑平台
中国房地产产业链战略合作最具公信力服务平台
扫描二维码
关注链筑公众号