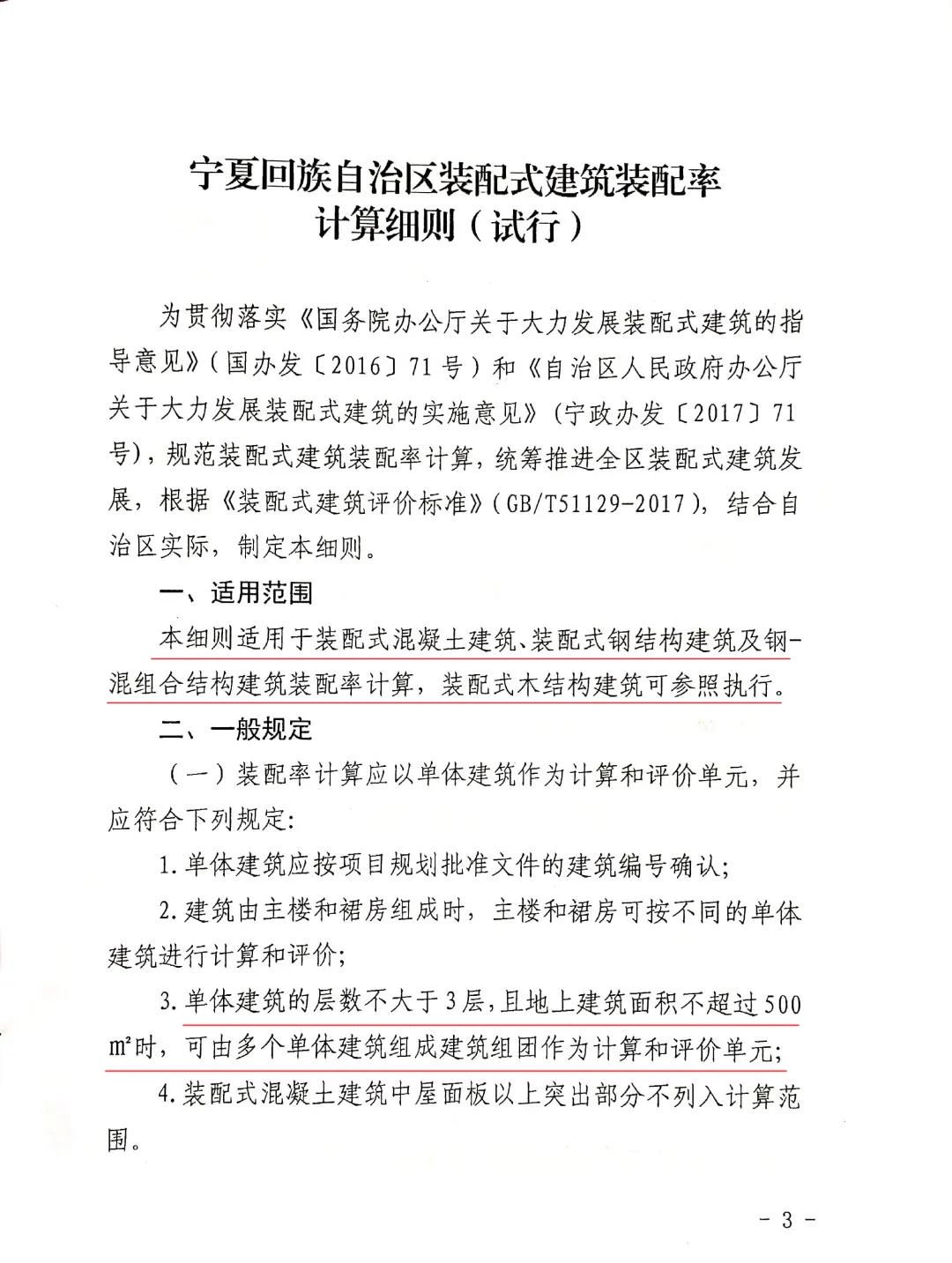
1、规定:主体结构部分的计算分之不低于20分;
围护墙和内隔墙部分的计算分值不低于10分;
采用全装修;
装配率不低于50%;
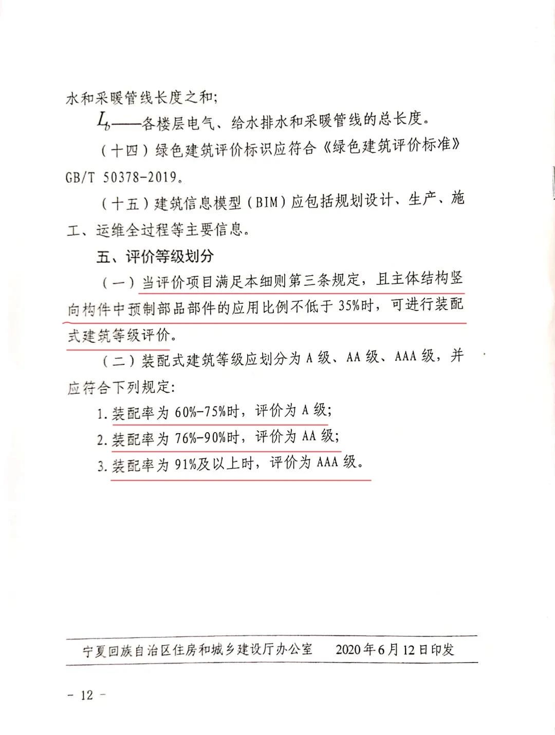
2、符合以上规定,且主体结构竖向构件预制部品部件的应用比例不低于35%时,可进行装配式建筑等级评价;
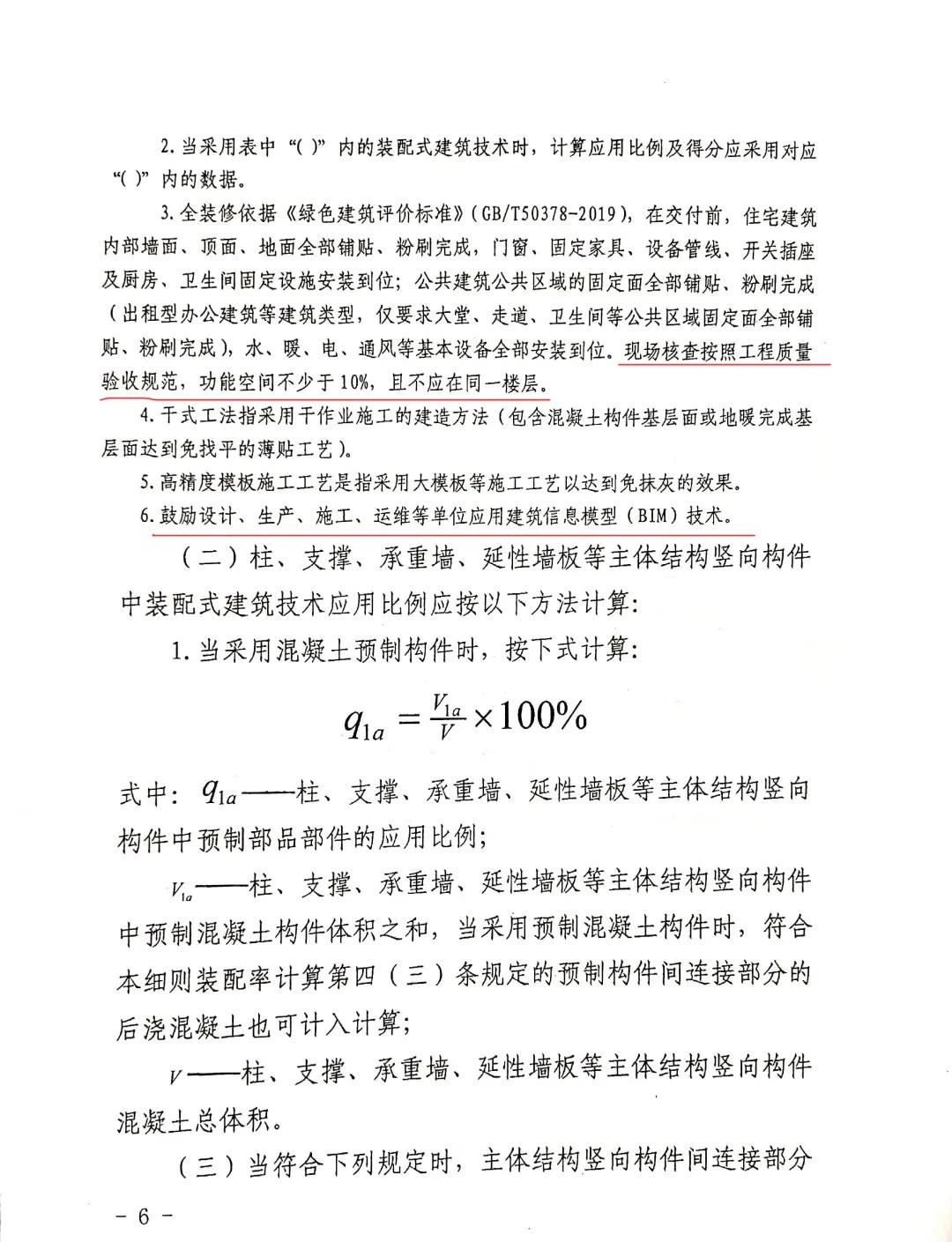
3、鼓励设计、生产、施工、运维等单位应用建筑信息模型(BIM)技术。












浙江|到2025年,钢结构建筑占装配式建筑比重要达到40%以上
2021-04-20符合条件装配式奖励50元/㎡ 赣州市进一步推进装配式建筑发展的实施意见发布
2020-10-15关于印发《北京市发展装配式建筑2020年工作要点》的通知
2020-08-19广州市人民政府办公厅关于大力发展装配式建筑加快推进建筑产业现代化的实施意见
2020-08-05装配式3A级补贴100元/㎡!上海市建筑节能绿色建筑扶持办法和资金申报指南印发
2020-08-05住房和城乡建设部等部门关于推动 智能建造与建筑工业化协同发展的指导意见
2020-07-29河南|许昌 四部门印发推进钢结构等装配式建筑2020年工作实施方案
2020-07-01