广告
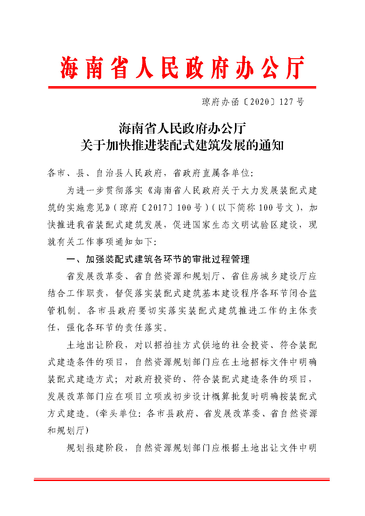
海南省:关于加快推进装配式建筑发展的通知
2020-05-27 阅读量:5014

热门原创

新闻推荐

相关新闻