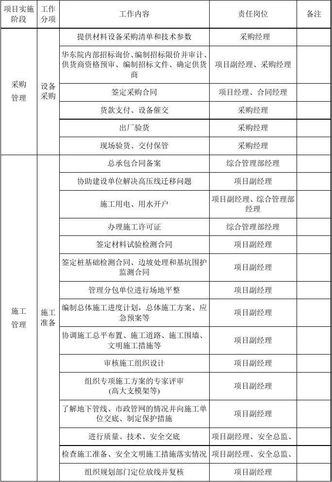
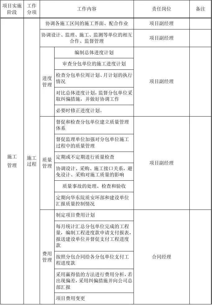
项目各阶段EPC总承包工作






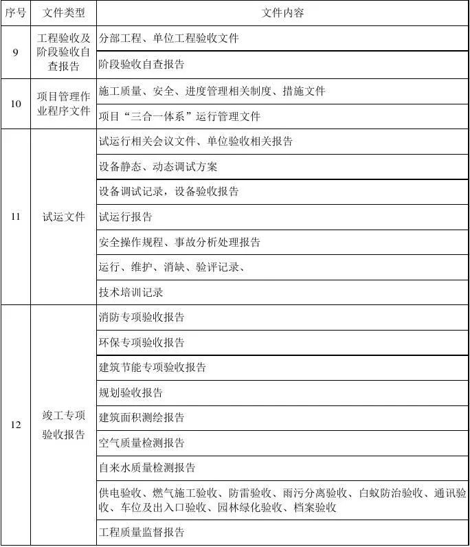
项目主要文件见下表:
浙江|到2025年,钢结构建筑占装配式建筑比重要达到40%以上
2021-04-20【优秀分享】浅谈PC构件及应用
2020-11-04符合条件装配式奖励50元/㎡ 赣州市进一步推进装配式建筑发展的实施意见发布
2020-10-15关于印发《北京市发展装配式建筑2020年工作要点》的通知
2020-08-19装配式3A级补贴100元/㎡!上海市建筑节能绿色建筑扶持办法和资金申报指南印发
2020-08-05广州市人民政府办公厅关于大力发展装配式建筑加快推进建筑产业现代化的实施意见
2020-08-05住房和城乡建设部等部门关于推动 智能建造与建筑工业化协同发展的指导意见
2020-07-29